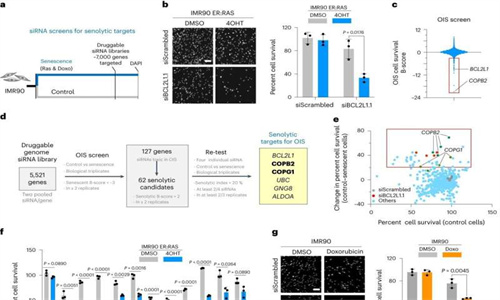
包括UCL研究人员在内的一组科学家发现了一些见解,这些见解为解决癌症、纤维化和许多年龄相关疾病的新治疗方法铺平了道路。这项由医学科学实验室(MRC-LMS)领导的研究发...
2023.12.14 查看更多爱诺头条
AMCS Headline News
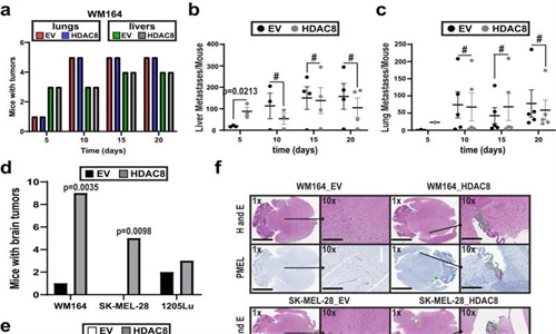
黑色素瘤是更致命的皮肤癌,因为它能够快速生长并扩散到全身。超过一半的晚期黑色素瘤患者将会看到疾病扩散到大脑,并在大脑中迅速发展,往往会在三到四个月内导致死亡...
2023.12.13 查看更多
发表在《细胞死亡与疾病》(Cell Death & Disease)杂志上的一项关于DDX5酶与肝癌索拉非尼之间关系的研究指出,将现有抗癌药物与刺激这种酶产生的治疗方法结合起来,...
2023.12.12 查看更多
来自Terasaki生物医学创新研究所(TIBI)的科学家开发了一种可注射或导管给药的水凝胶,具有治疗肝细胞癌(HCC)的增强能力,肝细胞癌是一种致命的肝癌。正如他们在《高级功...
2023.12.10 查看更多
宾夕法尼亚大学计划继续提供CAR-T疗法,这是宾夕法尼亚大学开创的一种癌症治疗方法,此前食品药品监督管理局宣布调查该疗法在罕见情况下是否会导致癌症。嵌合抗原受体T...
2023.12.09 查看更多
幽门螺杆菌定居在胃中,已知与胃癌的发展有关。据估计,超过一半的世界人口感染了幽门螺杆菌,使其成为更常见的细菌感染之一。虽然关于幽门螺旋杆菌和胃癌发展之间的联...
2023.12.08 查看更多
美国美国食品药品监督管理局已批准SpringWorks Therapeutics Inc .的Ogsiveo (nirogacestat)片剂用于需要全身治疗的进行性韧带样瘤成年患者。快速通道和突破性治疗指定...
2023.12.07 查看更多
