根据代表治愈工作基金会进行的一项新调查,患者和肿瘤学家支持癌症治疗的补充疗法,如营养咨询、锻炼、按摩和调解。然而,这种日益增长的兴趣和肿瘤学家对患者支持的看...
2023.10.31 查看更多爱诺头条
AMCS Headline News
高级别浆液性卵巢癌是更常见的卵巢癌类型。这也是更致命的形式,部分原因是临床医生没有有效的方法在癌症早期筛查女性,这是更容易治疗的时候。对于骨盆肿块(下腹部的异...
2023.10.30 查看更多
目前,来自世界不同机构的研究人员正在测试一种抗肥胖和糖尿病的药物,现在一个丹麦领导的研究小组报告说,同一种物质对患有实验性肺癌的小鼠产生了有益的影响。这种物...
2023.10.29 查看更多
根据发表在《英国癌症杂志》上的新研究,英国每年有超过200万年的寿命因癌症而丧失。这项由伦敦大学国王学院的研究人员与英国癌症研究中心合作进行的研究表明,由于确诊...
2023.10.28 查看更多
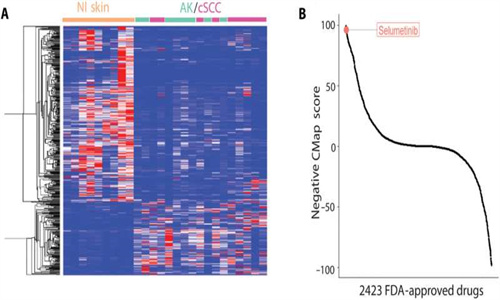
皮肤鳞状细胞癌是美国第二常见的皮肤癌,每年影响大约700,000人。虽然存在预防疾病发展的药物,但它们与副作用有关,这表明需要可以安全用于预防疾病的新药。在今天发...
2023.10.27 查看更多
你患乳腺癌的风险随着年龄的增长而增加,尤其是在绝经后。大约80%的乳腺癌病例发生在50岁以上的女性身上。斯蒂芬妮·福比恩博士表示,保持乳房健康非常重要,包括定...
2023.10.26 查看更多
如果我们可以改造我们的免疫系统,使人体更好地对抗癌症,会怎么样?Roy Mariuzza教授是一项主要研究工作的一部分,旨在做到这一点。作为免疫系统蛋白质结构生物学的专...
2023.10.25 查看更多
