有关结直肠癌细胞中的癌干和耐药性的抑制
发布日期:2023.10.19 08:26:00
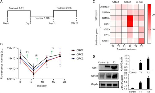
一篇名为《抑制BRAF/EGFR/MEK抑制原发性结直肠癌细胞的癌干和耐药性》的新研究论文发表在Oncotarget上。耐药性是癌症患者成功治疗的主要障碍。在药物压力下获得干细胞是导致治疗无效的主要机制。确定靶向癌症干细胞(CSCs)的方法有望改善患者的治疗效果。在他们的新研究中,来自阿克伦大学、密歇根大学和乔治敦大学的研究人员Astha Lamichhane、Gary D. Luker、Seema Agarwal和Hossein Tavana旨在阐明癌症干细胞在结直肠癌细胞对靶向治疗的耐药性中的作用。

研究人员写道:“我们开发了患者来源的BRAFmut和KRASmut肿瘤细胞的球体培养物,并通过表型和基因及蛋白质表达分析研究了MAPK途径抑制的耐药机制。”
他们发现,治疗丰富了CSC标记CD166,ALDH1A3,CD133和LGR5的表达,并激活了癌细胞中的PI3K/Akt通路。研究小组检查了各种阻断这些活动的组合治疗,发现针对BRAF、EGFR和MEK的三联组合显著降低了team和致癌信号通路的活性。这项研究证明了阻断干细胞介导的耐药性和结直肠癌致瘤活性的可行性。
研究人员总结说:“我们确定患者来源的癌细胞对靶向治疗的耐药性机制并开发有效治疗方法的方法,有望实现癌症精准医疗。”
文章关键词:
研究人员已经证实,在更具侵袭性的儿童癌症动物模型中,阻断免疫检查点分子可以缩小肿瘤大小,延长生存期。这项由Cima和Clínica Universidad de Navarra的研究人员与国际合作小组弥漫中...
下一篇:四种新受体可能将子宫内膜癌与 PCOS 联系起来多囊卵巢综合征(PCOS)与子宫内膜癌(EC)风险增加3-4倍相关,但分子机制尚不清楚。PCOS子宫内膜中IGF1基因的上调可能会增加EC的风险,但这是不确定的。在这项新的研究中,来自Mohammed Bin Ras...
-
美国国家儿童医院 美国国家儿童医院对爱诺美康转诊资质的认证。
-
西达赛奈医疗中心 西达赛奈医疗中心对爱诺美康转诊资质的认证
-
皇家马斯顿医院 爱诺美康与皇家马斯顿医院达成服务共识。
-
加州大学洛杉矶分校医学中心 加州大学洛杉矶分校医学中心(UCLA Health)与爱诺美康签署正式合作协议。
-
丹娜法伯癌症研究院 丹娜法伯/布列根和妇女医院癌症中心对爱诺美康转诊资质的认证。
-
麻省总医院(1) 麻省总医院对爱诺美康转诊资质的认证(NO.1页)。
-
麻省总医院(2) 麻省总医院对爱诺美康转诊资质的认证(NO.2页)。
-
辛辛那提儿童医院 辛辛那提儿童医院(美国2018-2019儿童肿瘤排名NO.1)对爱诺美康转诊资质的认证。

MD安德森癌症中心
丹娜法伯癌症研究院
辛辛那提儿童医院
克利夫兰医学中心
纪念斯隆凯特琳癌症中心
Mayo Clinic 梅奥诊所
麻省总医院
肺癌
乳腺癌
结肠癌
淋巴瘤
肉瘤
宫颈癌
卵巢癌
脑瘤
奥希替尼耐药,只剩3个月生存期,“笨办法”让我再次用上肺癌靶向药
晚期乳腺癌生命只剩6个月,她能逆袭吗?
为了多活10年,我带妈妈去美国治疗淋巴瘤
不认命 我带父亲去麻省总医院看肺癌
成功可以复制,美国这家医院再次治好晚期乳腺癌
肿瘤复发,我去美国看病的日子
北京淋巴瘤患者赴美治疗后,体内癌细胞完全消失
疫情之下,美国肿瘤专家弛缓晚期肠癌患者