专家为突变个体的早期乳腺癌发展提供了见解
发布日期:2023.11.08 09:56:00
由新加坡国立大学新加坡癌症科学研究所(CSI Singapore)的Ashok Venkitaraman教授和剑桥大学(英国)的莫娜·谢哈塔博士领导的一项开创性研究揭示了BRCA2突变对乳腺组织细胞的独特影响,揭示了BRCA2突变患者早期乳腺癌的发展。这项研究发表在2023年8月的《自然通讯》杂志上。
乳腺癌是BRCA2突变个体的一个严重问题,大约70%的携带者在80岁时患此病。虽然BRCA2在DNA修复中的作用以及作为肿瘤抑制因子保护细胞免受DNA复制应激的作用已被充分证明,但对BRCA2突变携带者中导致乳腺癌发展的途径知之甚少。

该研究的通讯作者兼CSI新加坡主任Venkitaraman教授评论说:“尽管BRCA2突变携带者在发展乳腺癌方面面临高风险,但对这些突变如何影响乳腺中的各种细胞类型仍缺乏了解。我们的研究旨在揭示乳腺组织微环境中癌症形成前的更早事件,以更好地设计早期干预策略。”
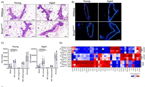
一项使用长期乳腺器官样培养物的详细研究显示,健康乳腺不易于形成先于肿瘤的病变。然而,当在DNA复制过程中暴露于应激时,激素受体阴性(HR-)管腔细胞的群体显著扩大。有趣的是,在含有BRCA2突变的乳腺类器官中,这种扩增尤其强烈。该研究还发现,具有BRCA2突变的HR- luminal细胞在复制应激下表现出增强的器官样形成和存活。
在单细胞RNA测序水平的进一步分析确定了这些细胞中干细胞标志物和I型干扰素应答的升高,这优先有利于HR- luminal细胞的生长。它还表明,HR-luminal BRCA2-突变细胞只有在多重应激后才变得对肿瘤形成更敏感,这表明不同的机制驱动HR-和HR+肿瘤的转化,特别是在brca 2突变携带者中。
文章关键词:
MRC剑桥干细胞研究所的一项研究中,针对其中11个常见突变基因的驱动突变总结,22735名患有CH.b的UKB参与者中每个驱动基因的病例百分比,会按驱动突变的克隆大小分布(VAF)。CH突变的患病率...
下一篇:抗凝剂不能降低癌症中动脉血栓事件的风险根据在线发表在《JACC:心脏肿瘤学》上的一篇综述,对于接受全身抗癌治疗的非卧床患者,抗凝剂不能降低动脉血栓事件(ATEs)的风险,而且与出血风险增加有关。加拿大渥太华大学的许岩医学博士及...
-
美国国家儿童医院 美国国家儿童医院对爱诺美康转诊资质的认证。
-
西达赛奈医疗中心 西达赛奈医疗中心对爱诺美康转诊资质的认证
-
皇家马斯顿医院 爱诺美康与皇家马斯顿医院达成服务共识。
-
加州大学洛杉矶分校医学中心 加州大学洛杉矶分校医学中心(UCLA Health)与爱诺美康签署正式合作协议。
-
丹娜法伯癌症研究院 丹娜法伯/布列根和妇女医院癌症中心对爱诺美康转诊资质的认证。
-
麻省总医院(1) 麻省总医院对爱诺美康转诊资质的认证(NO.1页)。
-
麻省总医院(2) 麻省总医院对爱诺美康转诊资质的认证(NO.2页)。
-
辛辛那提儿童医院 辛辛那提儿童医院(美国2018-2019儿童肿瘤排名NO.1)对爱诺美康转诊资质的认证。

MD安德森癌症中心
丹娜法伯癌症研究院
辛辛那提儿童医院
克利夫兰医学中心
纪念斯隆凯特琳癌症中心
Mayo Clinic 梅奥诊所
麻省总医院
肺癌
乳腺癌
结肠癌
淋巴瘤
肉瘤
宫颈癌
卵巢癌
脑瘤
奥希替尼耐药,只剩3个月生存期,“笨办法”让我再次用上肺癌靶向药
晚期乳腺癌生命只剩6个月,她能逆袭吗?
为了多活10年,我带妈妈去美国治疗淋巴瘤
不认命 我带父亲去麻省总医院看肺癌
成功可以复制,美国这家医院再次治好晚期乳腺癌
肿瘤复发,我去美国看病的日子
北京淋巴瘤患者赴美治疗后,体内癌细胞完全消失
疫情之下,美国肿瘤专家弛缓晚期肠癌患者