研究人员阐明了 SMYD3 酶在前列腺癌进展中的作用
发布日期:2024.01.29 10:33:00
根据美国癌症协会的数据,前列腺癌是除皮肤癌以外最常见的男性癌症,每年诊断出超过288,000例新病例。自20世纪90年代以来,这种疾病的死亡率已经下降了一半以上,但仍有进步的空间——特别是在治疗或预防晚期转移性疾病方面,这种疾病更有可能是致命的。
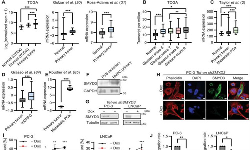
在科学进展发表的一篇新论文阐明了一种叫做SMYD3的酶如何参与前列腺癌向更危险和更具侵袭性阶段的进展。这种酶新确认的作用使其成为预防转移性疾病的主要潜在药物靶点。重新定义酶的作用,研究人员一直试图解释SMYD3在癌症中的作用,因为他们观察到与健康组织相比,smy D3在癌症肿瘤中的含量异常丰富,这篇论文的高级作者,马里兰大学生物科学副教授Erin Green解释道。

“人们对这种蛋白质很感兴趣,”格林说。“然而,”她补充道,“文学一直是混乱的。”先前的几项研究表明,SMYD3在细胞核内发挥作用,并通过直接修饰DNA来调节细胞表达的基因。但是法国格勒诺布尔高等生物科学研究所的科学家、这项新研究的合著者Nicolas Reynoird领导的研究提出了一种不同的机制。
在Reynoird在斯坦福大学担任博士后研究员期间发表的一篇2014年的关键论文中,他和他的合作者发现,SMYD3在细胞核外工作,并激活了一种称为MAP激酶的蛋白质。MAP激酶在癌细胞中过于活跃,可以促进肿瘤生长。
斯坦福大学博士后Sabeen Ikram领导的新科学进展论文建立在Reynoird之前的工作基础上。Ikram的实验结论性地详细展示了SMYD3如何通过MAP激酶信号通路触发转移性前列腺癌。这篇新论文首次将SMYD3的过量和前列腺癌中MAP激酶信号的过度激活联系在一起,重新引起了对SMYD3作为治疗靶点的兴趣。
文章关键词:
肿瘤抑制基因p53的突变不仅对癌细胞本身有促进生长的作用,还会影响肿瘤微环境中的细胞。德国癌症研究中心(DKFZ)和以色列魏茨曼研究所的科学家们现在表明,p53突变的小鼠乳腺癌细胞对脂肪细...
下一篇:乳腺癌细胞的自我牺牲被发现是复发的潜在原因对于早期乳腺癌患者,在接受初始治疗后的五年内有7%至11%的复发机会,对于癌症晚期患者,这一比率可能更高。虽然化疗旨在消除所有癌细胞,但其中一些细胞可能逃避治疗并存活下来,导致癌症复...
-
美国国家儿童医院 美国国家儿童医院对爱诺美康转诊资质的认证。
-
西达赛奈医疗中心 西达赛奈医疗中心对爱诺美康转诊资质的认证
-
皇家马斯顿医院 爱诺美康与皇家马斯顿医院达成服务共识。
-
加州大学洛杉矶分校医学中心 加州大学洛杉矶分校医学中心(UCLA Health)与爱诺美康签署正式合作协议。
-
丹娜法伯癌症研究院 丹娜法伯/布列根和妇女医院癌症中心对爱诺美康转诊资质的认证。
-
麻省总医院(1) 麻省总医院对爱诺美康转诊资质的认证(NO.1页)。
-
麻省总医院(2) 麻省总医院对爱诺美康转诊资质的认证(NO.2页)。
-
辛辛那提儿童医院 辛辛那提儿童医院(美国2018-2019儿童肿瘤排名NO.1)对爱诺美康转诊资质的认证。

MD安德森癌症中心
丹娜法伯癌症研究院
辛辛那提儿童医院
克利夫兰医学中心
纪念斯隆凯特琳癌症中心
Mayo Clinic 梅奥诊所
麻省总医院
肺癌
乳腺癌
结肠癌
淋巴瘤
肉瘤
宫颈癌
卵巢癌
脑瘤
奥希替尼耐药,只剩3个月生存期,“笨办法”让我再次用上肺癌靶向药
晚期乳腺癌生命只剩6个月,她能逆袭吗?
为了多活10年,我带妈妈去美国治疗淋巴瘤
不认命 我带父亲去麻省总医院看肺癌
成功可以复制,美国这家医院再次治好晚期乳腺癌
肿瘤复发,我去美国看病的日子
北京淋巴瘤患者赴美治疗后,体内癌细胞完全消失
疫情之下,美国肿瘤专家弛缓晚期肠癌患者